Chargement...
 

Design et Planification



Après l’établissement d’un diagramme d’environnement (Figure 3) associé à la caractérisation des fonctions de service (Figure 4) et d’un diagramme FAST (Figure 5), nous avons pu proposer un design d’attelle articulée le plus optimisé possible.

Figure 3 : Diagramme d’environnement de l’attelle articulée du poignet dans le cadre de son utilisation.La description des fonctions principales (FP) et de contrainte (FC) est détaillée dans la Figure 4.
Figure 3 : Diagramme d’environnement de l’attelle articulée du poignet dans le cadre de son utilisation.La description des fonctions principales (FP) et de contrainte (FC) est détaillée dans la Figure 4.

Figure 4 : Caractérisation des fonctions de service de l’attelle articulée du poignet.
Figure 4 : Caractérisation des fonctions de service de l’attelle articulée du poignet.

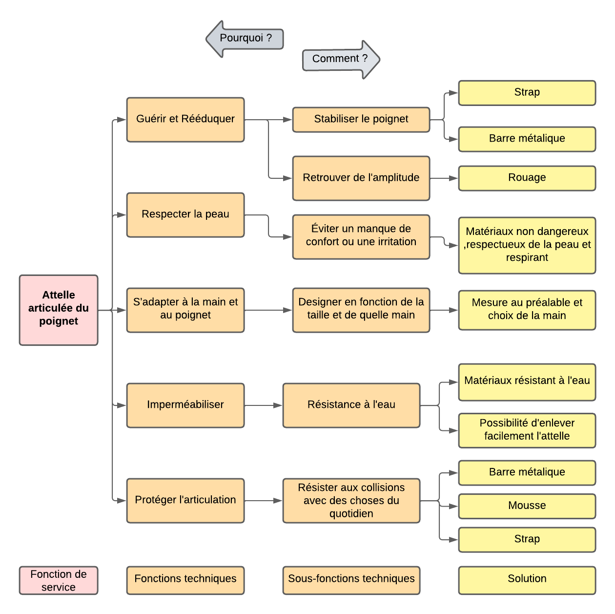
Figure 5 : Diagramme FAST de l’attelle articulée du poignet.
Figure 5 : Diagramme FAST de l’attelle articulée du poignet.


L’attelle articulée imaginée reprend donc tous les concepts de base d'une attelle du poignet : la stabilité (barres de maintien verticale et horizontale), le confort, la respiration de la peau (tissu spécifique), la facilité d'utilisation (fermeture par scratch), la solidité. Mais dans une logique de rééducation, elle présente une caractéristique de plus : le rouage (Figure 6). En effet, ce système de cran permet définir l’amplitude que peut prendre l’articulation. C’est le soignant qui est voué à indiquer au fur et à mesure de la guérison du patient quel cran ce dernier peut enclencher.

Figure 6 : Schéma de l’attelle articulée à élaborer et de son système de rouage.
Figure 6 : Schéma de l’attelle articulée à élaborer et de son système de rouage.


Nous avons planifié les différentes étapes de réalisation de l’attelle selon un diagramme de Gantt (Figure 7). Des modifications y ont été apportées finalement, notamment nous avons manqué de temps pour faire un prototype à l’imprimante laser.

Figure 7 : Planification des différentes étapes de la réalisation de l’attelle articulée du poignet.
Figure 7 : Planification des différentes étapes de la réalisation de l’attelle articulée du poignet.


Concernant les matériaux, nous avons pensé à utiliser l’impression 3D pour la réalisation du rouage mais aussi des barres pour plus de praticité. Nous rappelons que notre objectif est de proposer un prototype d’attelle articulée, non commercialisable dans l’immédiat. Nous avons quand même fait attention au tissu utilisé et nous avons pu obtenir un échantillon adapté auprès du fabricant industriel de tissus élastiques Berthéas (France).

Après cette étape de design et planification, nous avons pu passer à la réalisation de l'attelle articulée du poignet.


Dernière modification de la page : Vendredi juin 21, 2024 14:14:37 CEST