Chargement...
CPES L3 Université Paris Cité - Janson de Sailly
Projets OMEGAs : RFIDs BIOMEDICAUX, ATTELLE INNOVANTE, MAIN EXOSQUELETTE.
Accueil
Exosquelette Main
Présentation du Projet
Phases du Projet
L'équipe
RFIDs Biomédicaux
Attelle Articulée
Présentation du Projet
Design et Planification
Réalisation
Bilan et Perspectives
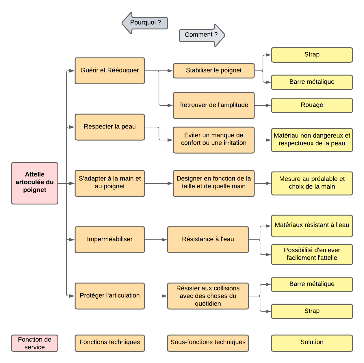
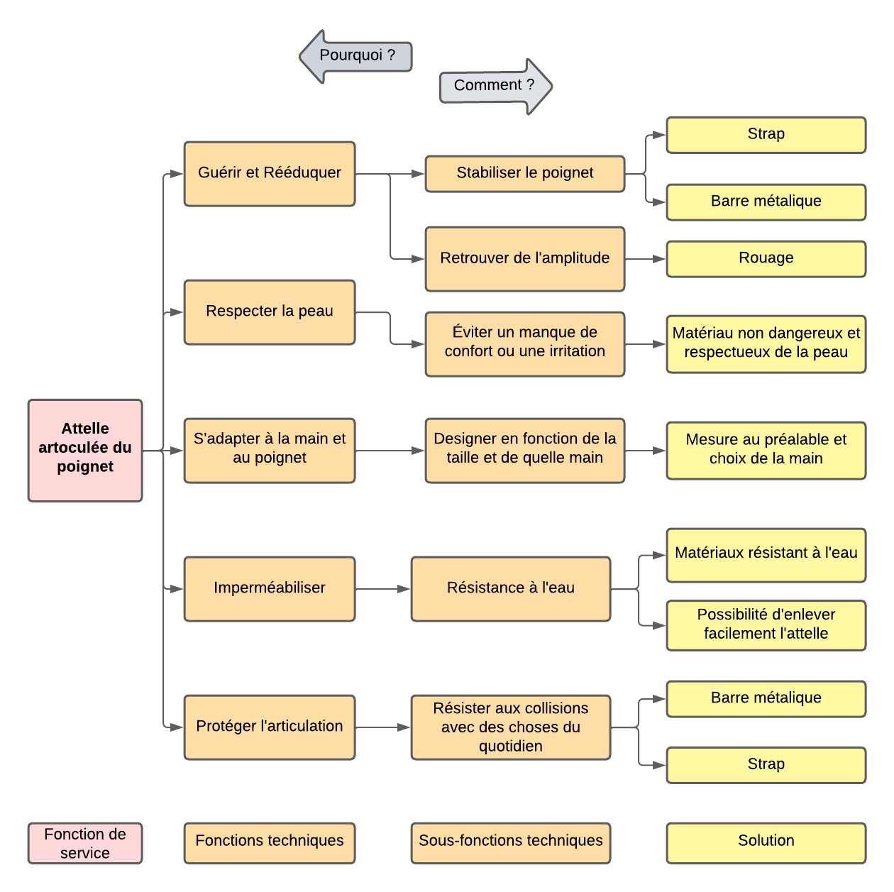
Analyse fonctionnelle du besoin et technique
Diagramme FAST de l'analyse fonctionnelle technique
Diagramme d'environnement